PBJ | 高杂合荔枝基因组中DREB/ERF家族花果发育过程DNA结合图谱的多样性研究
时间:2025-10-28 阅读量:11

近日,华南农业大学园艺学院夏瑞教授团队在国际知名期刊 Plant Biotechnology Journal (IF5y=12.4) 上发表了题为 “The Diversity of the DNA-Binding Landscape in the DREB/ERF Family: Focusing on Reproductive Processes in Fruit Trees With Highly Heterozygous Genome” 的研究论文。
该研究利用多组学数据,系统描绘了荔枝 DREB/ERF 家族的全基因组结合图谱,揭示了复杂基因组背景下的精细转录调控网络以及复杂机制,为 DREB/ERF 家族及转录因子研究提供了重要资源。同时揭示了特定荔枝DREB/ERF基因调控萜类合成与果实香气形成,以及下游基因结合位点SNP调控荔枝花期与果实成熟期差异的分子机制。

图1 荔枝DREB/ERF转录因子家族DNA结合特征
本研究中通过对荔枝 DREB/ERF基因家族45 个代表成员进行DAP-seq测序,共解析得到 65,194 个结合位点,并揭示了亚家族特异的结合基序:DREB 亚家族为 C(G/A)CCG(A/C)C,ERF 亚家族为 CGCCG(C/T)C。各分组表现出独特的结合基序偏好,与其蛋白结构及关键多肽位点密切相关(图1)。
同时共鉴定出 23,973 个可能受 DREB/ERFs 调控的靶基因,不同亚家族或组别成员的下游靶基因差异较大。此外,不同亚家族间的生物学调控功能存在差异,而同一亚家族内的组别则表现出较高的一致性。整合了 DAP-seq 数据与公开的 RNA-seq 数据(成花、花性分化、种子、果皮和假种皮发育),发现DREB/ERF家族在荔枝花果发育过程中发挥重要调控座作用,并筛选到6个核心DREB/ERFs(LITCHI017494、LITCHI007962、LITCHI008991a、LITCHI029903、LITCHI014444 和 LITCHI013895),其下游共表达靶基因显著富集于多个与荔枝花与果实发育密切相关的生物过程和代谢通路中(图2)。

图2 荔枝DREB/ERFs广泛参与生殖发育调控
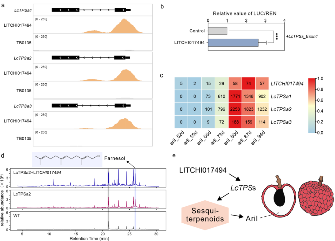
香气是荔枝果实的重要品质性状,荔枝假种皮中的芳香化合物主要由萜类物质组成。LITCHI017494 在荔枝假种皮中高表达,且同时靶向结合三个串联重复 LcTPS 基因(萜类化合物生物合成关键酶)的第一个外显子,并且能激活 LcTPS 的转录。因此LITCHI017494 通过上调三个串联重复 LcTPS 基因的转录与表达,促进荔枝假种皮中倍半萜类化合物——法尼醇(farnesol,已报道的荔枝香气主要成分之一)的生物合成,从而可能影响荔枝香气的形成。

图3 LITCHI017494调控荔枝果实中倍半萜的生物合成
同时荔枝是典型的基因组高杂合度果树作物,已知栽培品种“妃子笑”包含早晚熟两种不同的基因组单倍型。分析发现DREB/ERFs 在不同成熟期荔枝基因组单倍型中发挥差异性作用,在不同单倍型中的基因结合与调控模式存在显著差异,而这些差异与荔枝的成熟期密切相关。进一步筛选两种单倍型中由 DREB/ERFs 差异性调控的开花相关基因,鉴定出两个重要候选基因 LcSVP 和 LcVOZ,二者均在 LITCHI017494 的结合位点上表现出单倍型特异性结合差异。结合转录组以及群体基因组数据,推测 LITCHI017494 是调控荔枝成熟期的重要候选基因。其下游靶基因 LcSVP 与 LcVOZ 的结合位点核心motif中存在SNP,导致在晚熟型单倍型中 LcSVP 表达被特异性上调,从而可能延迟开花并导致成熟期推迟;相反,在早熟型单倍型中,LcVOZ 表达的特异性上调可能促进开花,进而导致早熟。

图4 DREB/ERFs在荔枝基因组的两种不同熟期单倍型中发挥差异作用
华南农业大学园艺学院的博士研究生吴锋琦、博士后郑家坤和博士研究生胡慧敏(已毕业)为该论文的共同第一作者。华南农业大学曾灶海老师、夏瑞教授和热科院品资所陈程杰研究员为共同通讯作者。此外,夏瑞课题组的刘鸿森、萧亚轩、郝彦伟副教授以及热科院生物技术所冯筠庭副研究员参与了该论文的实验设计和讨论。该研究得到了广东省重点领域研发计划(2022B0202070003),以及国家自然科学基金项目(#32072547, #32102320, #32372665)的资助。
